搜索
温馨提醒
请输入关键词
返回 新闻资讯
【柯曼 · 必读】GB-51309-2018标准266条官方疑问解答
02-08
2020

《消防应急照明和疏散指示系统技术标准》GB51309-2018,由中华人民共和国住房和城乡建设部批准、并与国家市场监督管理总局于2018年07月01日联合发布,2019年03月01日实施,柯曼小编在元宵节期间进行收集资料,汇编,将相关的知识点与大家一起分享。

图片

山东省建筑电气与智能化“三会一网”,应广大建筑电气技术人员的要求,2019年04月16、17日组织了两场宣贯培训,特邀《技术标准》主编单位应急管理部沈阳消防研究所、第一主要起草人授课,参加培训的人数近700人。  

◆《技术标准》宣贯培训后,2019年04月30日前“三会一网”安排把16地市大家提出的疑问梳理汇总,共收到问题近400条,2019年06月底前对诸条疑问进行了初步解答,并已反馈给16地市负责人再讨论。 

图片


对16地市大家提出的疑问,同样的或意思相似的不再重复解答;疑问分析与解答主要以《技术标准》和相关规范标准为依据,不直接涉及到企业产品的使用范围。  

◆本疑问分析与解答,与《技术标准》和《应急照明设计与安装》图集有矛盾时,应以《技术标准》和图集编写组官方解释为准。  


01
参考的主要依据


◆《消防应急照明和疏散指示系统技术标准》;以下简称为《技术标准》  

◆《消防应急照明和疏散指示系统技术标准》---条文说明  

◆《消防应急照明和疏散指示系统技术标准》配套的---实施指南;以下简称为《实施指南》  

◆在《建筑电气》杂志2019年第5期刊登的规范组官方独家答疑(一)3个问题解答;  

在《建筑电气》杂志2019年第6期刊登的规范组官方独家答疑(二)5个问题解答;  

在《建筑电气》杂志2019年第7期刊登的规范组官方独家答疑(三)5个问题解答;  

在《建筑电气》杂志2019年第8期刊登的规范组官方独家答疑(四)2个问题解答;  

在《建筑电气》杂志2019年第9期刊登的规范组官方独家答疑(五)4个问题解答;  

GB51309-2018《消防应急照明和疏散指示系统技术标准》规范组官方答疑

◆全国建筑电气设计协作及情报交流网的19个问题答疑。  

◆《建筑设计防火规范》GB50016-2014(2018年版);以下简称为《建规》  

◆《火灾自动报警系统设计规范》GB50116-2013;以下简称为《火规》  

◆《民用建筑电气设计规范》JGJ16-2008;以下简称为《民规》  

◆《建筑照明设计标准》GB50034-2013;以下简称为《照明标准》  

◆《教育建筑电气设计规范》JGJ310-2013;以下简称为《教育电规》  

◆《医疗建筑电气设计规范》JGJ312-2013;以下简称为《医疗电规》  

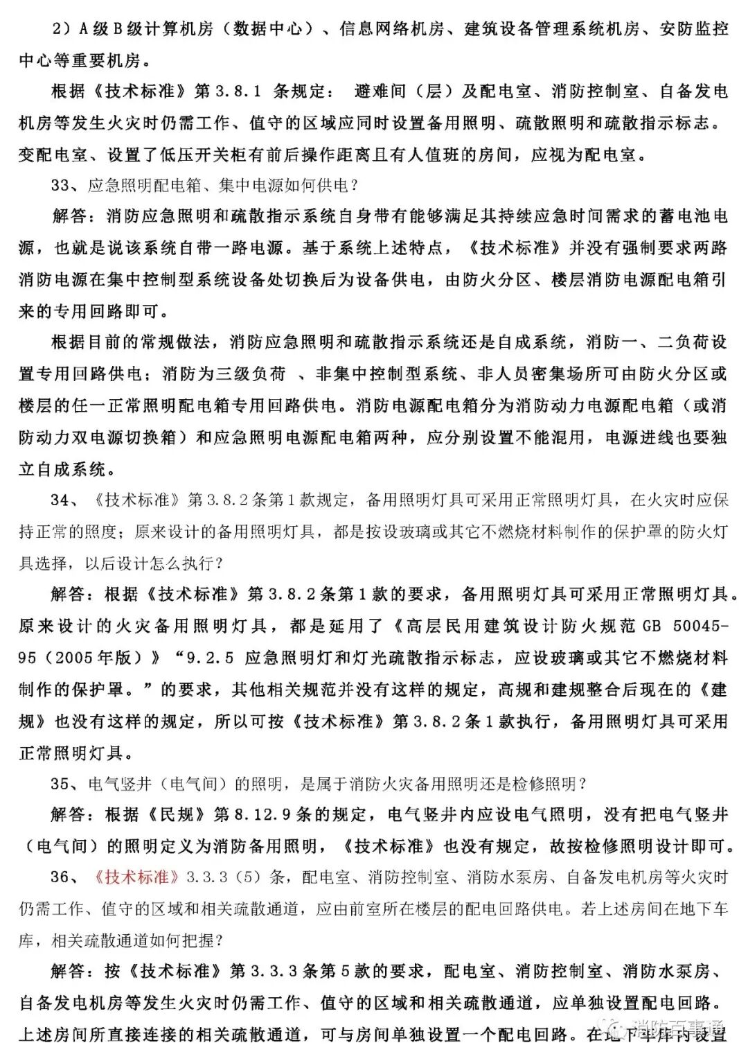
◆《住宅建筑电气设计规范》JGJ242-2011;以下简称为《住宅电规》  

◆《老年人照料设施建筑设计标准》JGJ450-2018;以下简称为《老人建标》  等等。  

图片



03
疑问解答



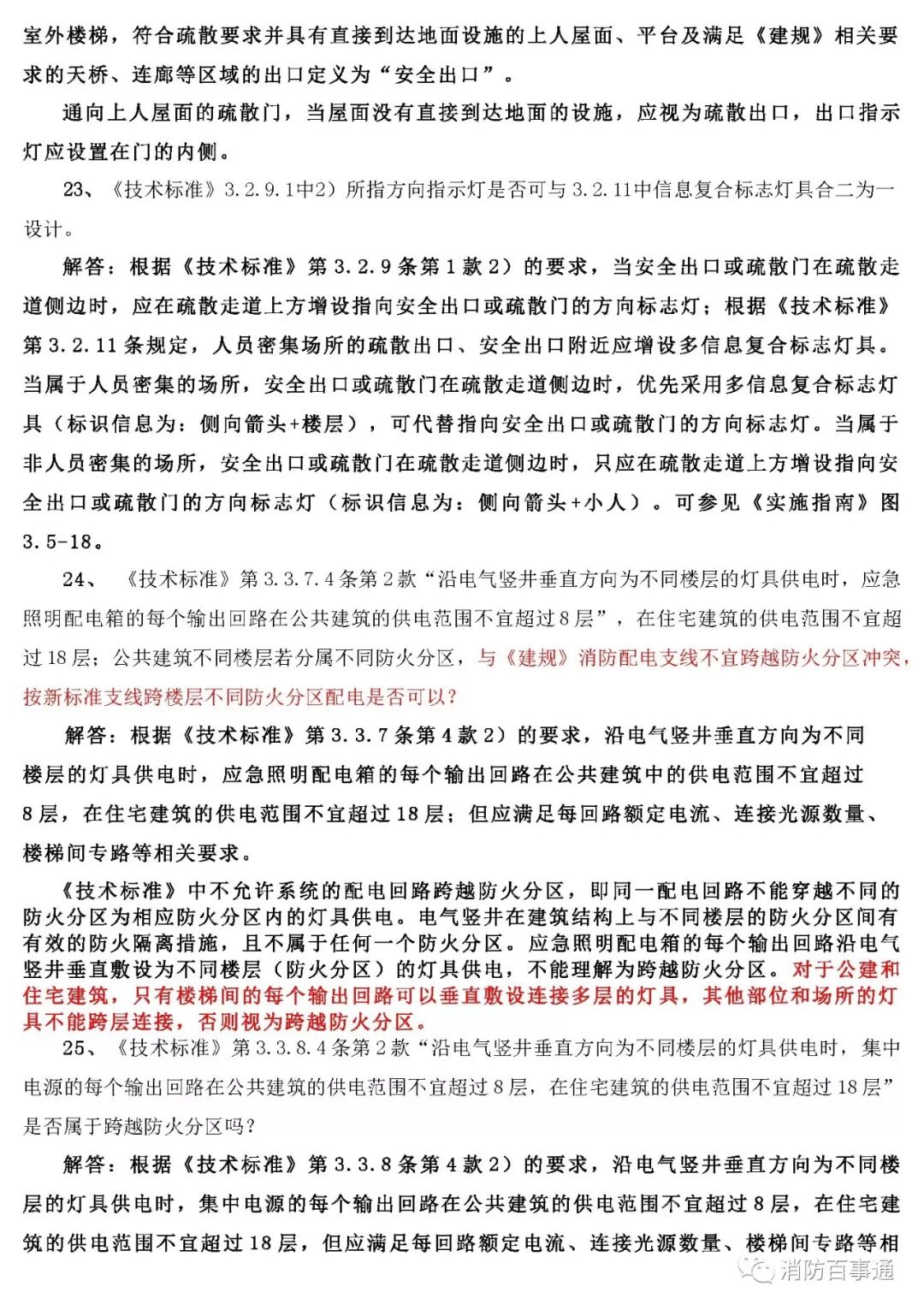
图片

图片


图片

图片

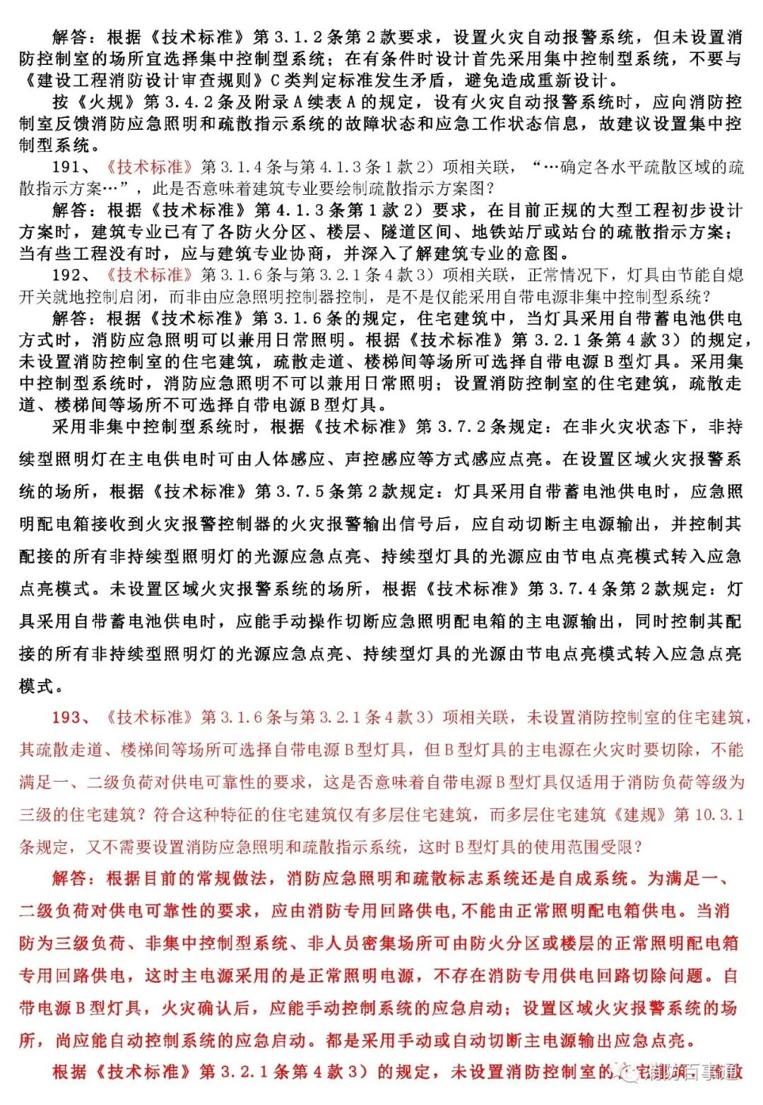
图片

图片

图片

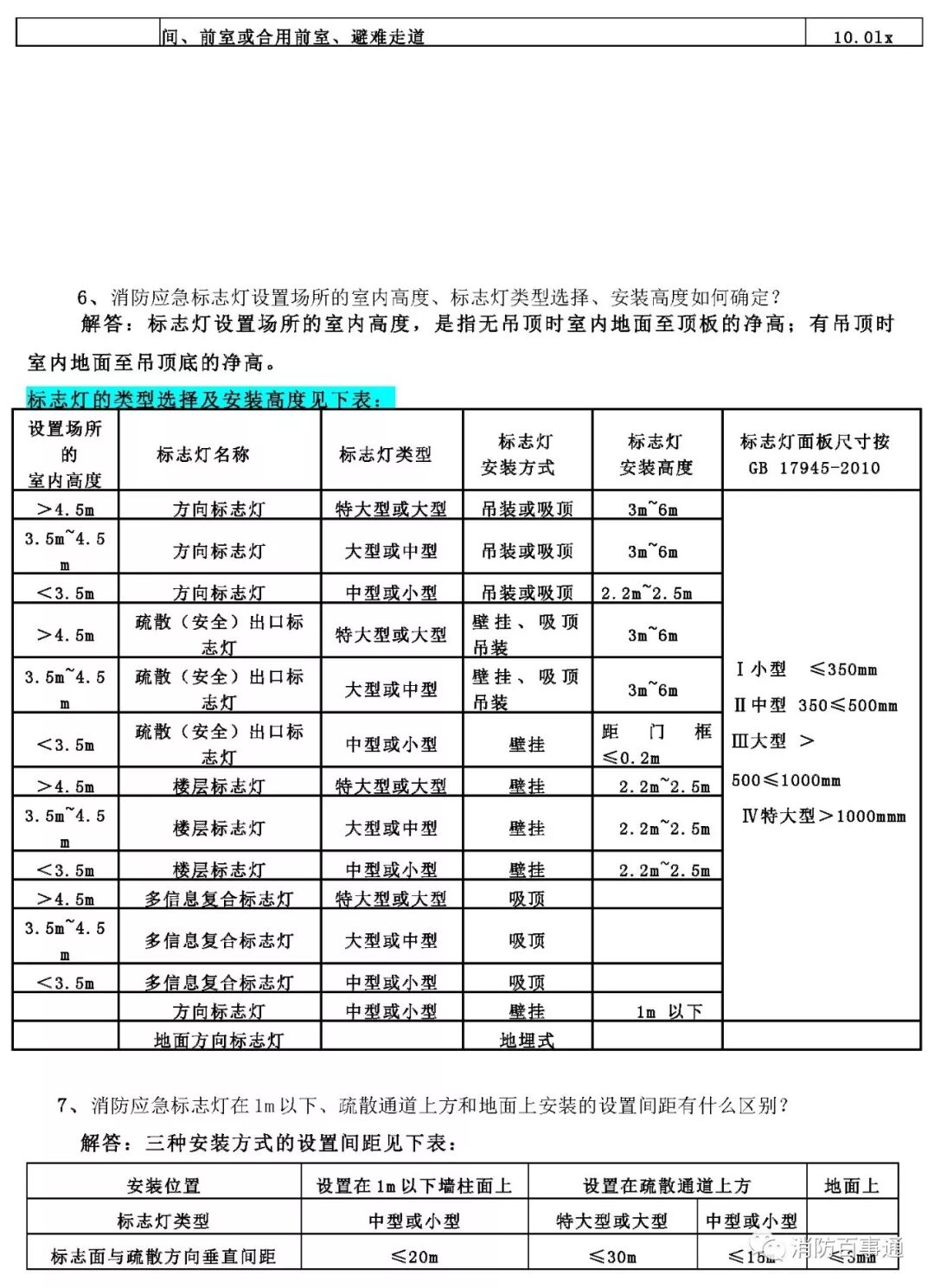
图片

图片

图片

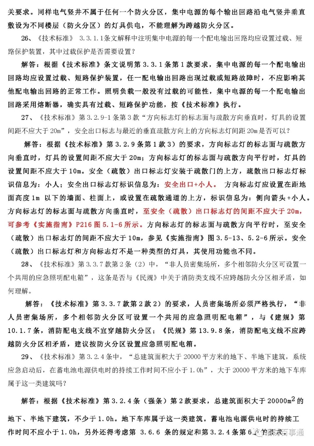
图片

图片

图片

图片

图片

图片

图片

图片

图片

图片

图片

图片

图片

图片

图片

图片

图片

图片

图片

图片

图片

图片

图片

图片

图片

图片

图片

图片

图片

图片

图片

图片

图片

图片

图片

图片

图片

图片

图片

图片

图片

图片

图片

图片

图片

图片

图片

图片

图片

图片


温馨提醒
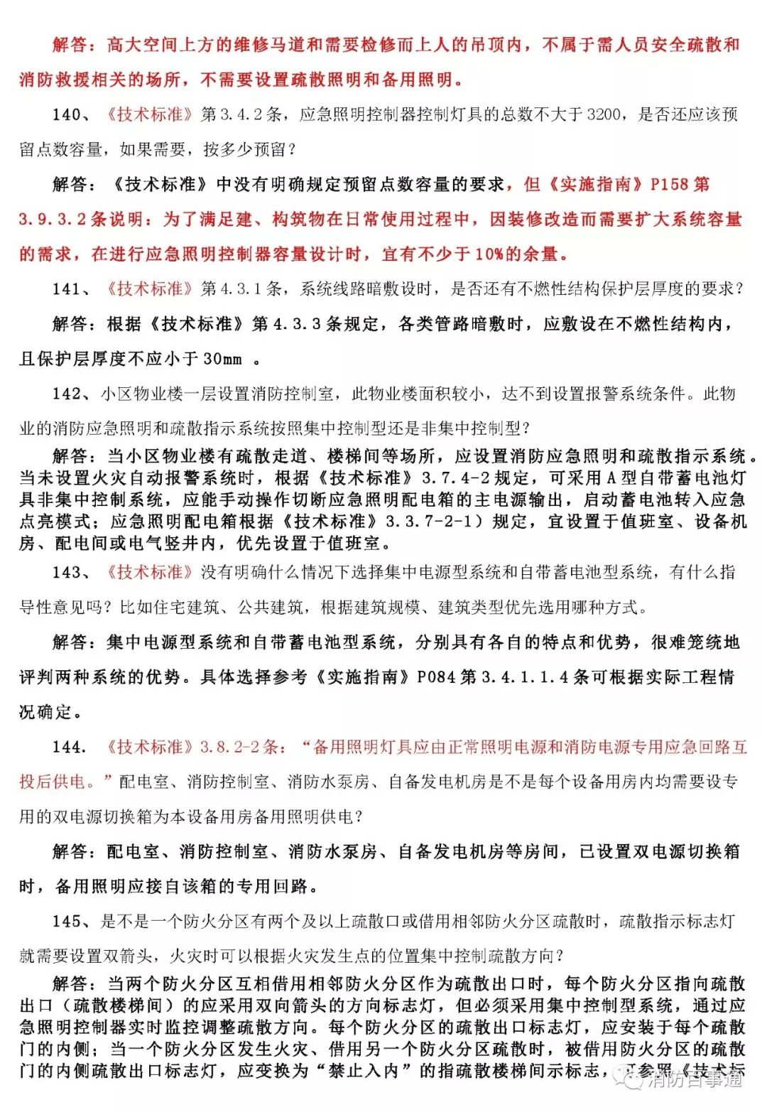
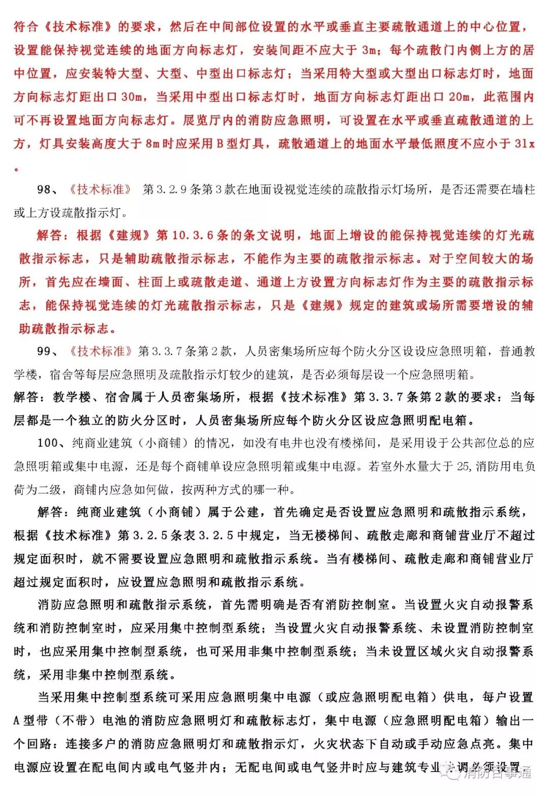
部分页面暂未开通,敬请期待。